行业与解决方案
化学毒剂传统检测方法的革新: 合鲸科技 BW-CTX100 毒剂化验箱的实践突破

在化学威胁防控领域,快速、精准识别毒剂是保障人员安全与环境稳定的核心前提。比色法凭借 “特异性显色反应 + 便捷化操作” 的技术内核,成为化学毒剂现场传统的检测方案之一。

合鲸科技自主研发的 BW-CTX100 毒剂化验箱,是将比色法的技术优势与实战场景需求深度融合,打造出覆盖多场景、适配多需求的专业检测装备,为化学毒剂检测提供了从技术原理到落地应用的完整解决方案。
一、比色法:化学毒剂检测的核心技术逻辑
比色法的检测本质
是利用目标毒剂与特定显色试剂的专一性化学反应,将 “不可见的毒剂存在” 转化为 “可观测的颜色变化”。当神经性毒剂(如沙林、VX)、糜烂性毒剂(如芥子气)、血液性毒剂(如氢氰酸)等目标物质,与浸润了显色试剂的吸附载体(如滤纸、吸附颗粒)接触时,会触发特征性显色反应 —— 例如 G 类毒剂遇特定试剂显黄色,V 类毒剂显深绿色,糜烂性毒剂显红色。

图1 比色法检测技术的分析流程框图
这种技术路径不仅能通过 “是否显色” 实现定性判断,还可结合显色深浅(如侦检纸 / 佩章)或显色长度(如侦检管) ,搭配采样时间、气流速度等参数,完成对毒剂浓度的半定量估算,检测灵敏度可达 ppb-ppm 级别,完全满足现场快速预警的核心需求。这一技术逻辑,正是合鲸科技 BW-CTX100 毒剂化验箱的设计基础 —— 通过优化显色试剂配方与检测模块集成,让比色法的优势在复杂场景中得到最大化发挥。
二、比色法检测产品的演进:从单一功能到系统集成
比色法在化学毒剂检测中的应用,经历了从 “单一载体检测” 到 “多模块系统检测” 的发展历程,不同产品形态分别适配不同场景需求,而合鲸科技 BW-CTX100 则实现了对传统产品的整合与升级:
(一)传统比色法产品:聚焦单一检测需求
侦检佩章与侦检纸:以被动扩散为采样方式,载体为浸润显色试剂的滤纸,结构简单无运动部件,适合单兵佩戴或物体表面液滴检测(如美军 M8 侦毒纸检测液滴、M9 侦毒纸检测气溶胶)。但其局限在于检测次数有限、仅能定性或半定量,且需针对不同毒剂类型单独使用。
侦检管:以主动抽气为采样方式,透明玻璃管内填充显色试剂吸附颗粒,检测灵敏度高、速度快,但需搭配抽气泵使用,且无法连续监测,每类毒剂需对应专用侦检管,在多毒剂混合场景下操作繁琐。

图2 气体检测管
二)合鲸科技 BW-CTX100:
比色法技术的系统集成突破

BW-CTX100 毒剂化验箱并非单一比色法载体的升级,而是将传统侦检纸、侦检管的技术优势,与 “采样 - 制备 - 检测 - 保障” 全流程需求深度结合,构建了一体化比色法检测系统:
01
核心检测单元:集成多组比色法检测模块,针对不同毒剂类型优化显色试剂配方 —— 例如检测沙林、梭曼等神经性毒剂时,采用胆碱酯酶抑制显色体系;检测芥子气等糜烂性毒剂时,采用硫醚类特异性显色体系,既保留了传统比色法 “选择性强、误报率低” 的优势,又通过模块组合实现了 “一箱多测”
02
配套功能单元:搭配样品采集单元(适配空气、液体、固体表面采样)、样品制备单元(快速处理复杂基质样品,消除干扰)、保障单元(提供试剂储存、简易供电),解决了传统比色法产品 “仅能检测、无法预处理” 的痛点,让比色法检测从 “单一环节” 延伸至 “全流程解决方案”。
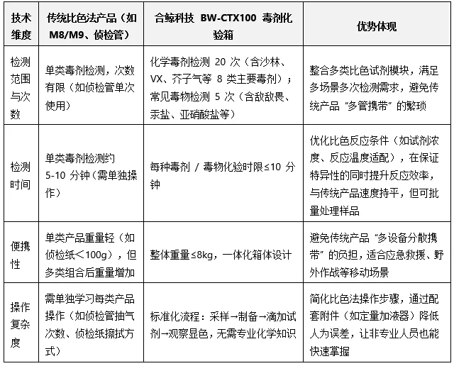
三、BW-CTX100 的技术参数:比色法优势的量化落地

合鲸科技 BW-CTX100 的核心性能参数,均围绕比色法的技术特点设计,既体现了对传统技术的继承,也展现了实战化的创新优化:

四、多场景应用:BW-CTX100 让比色法更适配实战需求
(一)军事领域:前线化学战剂快速筛查
在战场环境中,士兵需面对多种化学毒剂威胁,传统比色法产品需携带 M8、M9 侦毒纸及多类侦检管,操作繁琐且易遗漏。BW-CTX100 则通过一体化设计,可快速检测沙林、VX、芥子气等 20 次化学毒剂,且检测时限≤10 分钟,士兵只需携带一箱即可完成多毒剂筛查;同时,其样品采集单元可适配装备表面、土壤、水源采样,结合比色法 “定性准确” 的优势,能为部队判断毒剂类型、制定防护策略提供实时数据,甚至可在消毒后通过比色检测验证毒剂残留是否达标,判断是否解除防护。

(二)应急救援:突发化学事故现场处置
当发生化工厂泄漏、毒剂误投等突发事故时,救援人员需第一时间明确 “是否有毒剂、是什么毒剂”。BW-CTX100 的比色法检测模块可快速响应 —— 例如检测有机磷农药泄漏时,通过胆碱酯酶显色反应在 10 分钟内定性;检测汞盐、砷化物等重金属毒物时,通过金属离子特异性显色体系锁定污染物。同时,其轻量化设计(≤8kg)可随救援人员快速抵达现场,无需等待专业实验室设备,为救援方案制定、人员疏散范围划定争取关键时间,避免事故扩大。

(三)公共安全与科研:常态化监测与基础研究
在机场、车站等人员密集场所,BW-CTX100 可作为常态化监测设备,通过空气采样结合比色法检测,实时排查化学毒剂威胁;在实验室研究中,其精准的比色反应体系可用于未知化学物质的初步定性,为后续精密仪器分析(如质谱)提供方向。此外,其 “5 次常见毒物检测” 功能,还可用于食品、饮用水中的亚硝酸盐、氟化物等污染物筛查,拓展了比色法在民用安全领域的应用边界。

五、市场价值:比色法技术的产业化升级方向
随着全球对化学威胁防控需求的提升,比色法检测产品不再局限于 “单一功能”,而是向 “系统化、场景化” 升级,合鲸科技 BW-CTX100 正是这一趋势的典型代表:
01
技术层面:通过优化比色试剂配方,提升了检测特异性与灵敏度,解决了传统比色法 “易受干扰” 的问题;通过集成化设计,将 “采样 - 检测 - 保障” 整合,让比色法从 “实验室技术” 真正走向 “现场实战技术”。
02
应用层面:覆盖军事、应急、公共安全、科研多领域,既满足专业机构的高频检测需求,也适配非专业人员的快速操作需求,拓展了比色法的市场边界。
03
成本层面:一体化设计降低了多设备采购成本,多次检测能力(20 次毒剂 + 5 次毒物)提升了单箱使用效率,相比传统产品 “单次使用、多箱采购” 更具性价比。
结语:比色法的未来,在于 “技术深化 + 场景适配”
比色法作为化学毒剂检测的经典技术,其核心价值在于 “简单、快速、准确”,合鲸科技 BW-CTX100 毒剂化验箱则通过系统集成与实战化设计,让这一价值得到了最大化发挥 —— 它不是对传统比色法产品的替代,而是对技术的整合与升级,让比色法从 “单一载体” 变成 “全流程解决方案”。
在未来,随着显色试剂的进一步优化(如更高灵敏度、更短反应时间)、检测模块的智能化升级(如结合图像识别辅助颜色判读),比色法将在化学毒剂检测领域持续发挥核心作用,合鲸科技基于显色反应原理的产品,将会不断迭代,形成系列化产品,期望成为连接技术与场景的关键载体,为全球化学威胁防控提供更高效、更可靠的中国方案。


